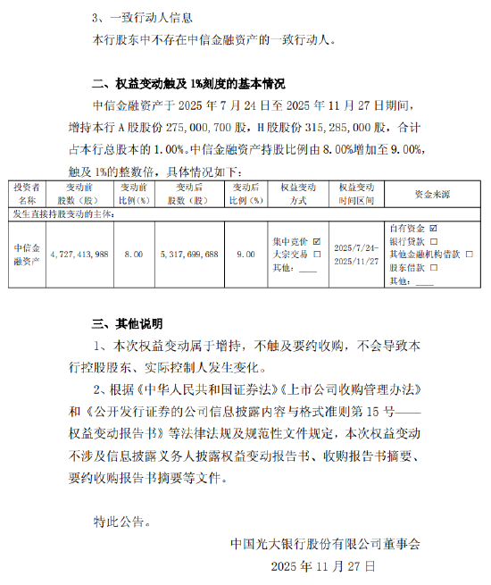
正文 光大银行:中信金融资产7月24日至11月27日增持1%公司股份 亿通速配 V管理员 /2025-11-27 19:30:03/26阅读/0评论 1127 文章最后更新时间2025年11月27日,若文章内容或图片失效,请留言反馈! 11月27日金融一线消息,公告称,近日,本行收到中国中信金融资产管理股份有限公司(简称中信金融资产、信息披露义务人)的通知,获悉中信金融资产增持本行部分股份。 中信金融资产于 2025 年 7 月 24 日至2025 年11 月27 日期间,增持本行 A 股股份 275,000,700 股,H 股股份315,285,000 股,合计占本行总股本的 1.00%。中信金融资产持股比例由8.00%增加至9.00%,触及 1%的整数倍。
还没有评论,来说两句吧...